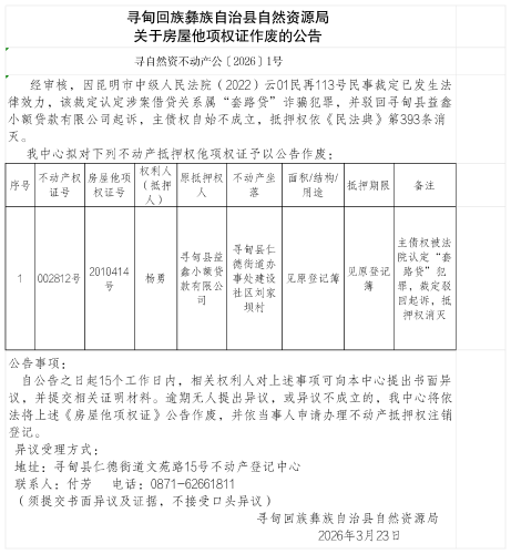
寻甸回族彝族自治县自然资源局关于房屋他项权证作废的公告(2026年1号)
发布时间:2026-03-31 10:24
字号:[
大
中
小
]
寻甸回族彝族自治县人民政府 版权所有 寻甸回族彝族自治县人民政府办公室 主办
滇ICP备20000810号-1 滇公网安备 53010302000162号
电话:0871—62662312 0871—62662345
